
有这样一所大学,她传承着北京大学、清华大学、天津大学等
高校的文化血脉和基因——
建校以来,从这里走出了49位两院院士,
被誉为地学人才的殿堂、地学研究的重镇、地学文化的摇篮。
一、学校简介
中国地质大学(武汉)是教育部直属全国重点大学,是国家首批设立研究生院的大学,是国家“211工程”、“985优势学科创新平台”和“双一流”建设高校。学校位于武汉东湖国家自主创新示范区和光谷科创大走廊腹地,现有南望山校区、未来城校区两个校区。
学校坚持弘扬“艰苦朴素,求真务实”校训精神,坚持“谋求人与自然和谐发展”的价值观,着力培养“品德高尚、基础厚实、专业精深、知行合一”的高素质人才,着力为解决区域、行业乃至人类面临的资源环境问题提供高水平的人才和科技支撑,为实现“美丽中国,宜居地球——建设地球科学领域国际知名研究型大学”而努力奋斗!
二、学科领域
理学类:地质学、地球物理学、地理学、数学、物理学、化学、海洋科学、生物学、大气科学
工学类:地质资源与地质工程、环境科学与工程、计算机科学与技术、土木工程、水利工程、测绘科学与技术、软件工程、安全科学与工程、石油与天然气工程、材料科学与工程、控制科学与工程、机械工程、信息与通信工程
人文社科类:公共管理、马克思主义理论、管理科学与工程、工商管理、应用经济学、外国语言文学、法学、教育学、心理学、体育学、新闻传播学
艺术类:设计学(含环境艺术设计、工业设计、珠宝设计学等)

三、面向全球公开招聘的教师职位
(一)岗位设置
中国地质大学(武汉)实施以教学科研系列预聘-长聘制度为核心的人才聘用制度,教学科研系列职位由预聘职位和长聘职位组成,包括预聘助理教授、预聘副教授、长聘副教授和长聘教授。学校还建立了“地大学者”人才引进与培育体系,通过聘任学科杰出人才、学科领军人才、学科骨干人才,进一步加大对优秀学术人才的支持和激励。
(二)申报人基本资历条件
1.具有良好的思想政治素质,理想信念坚定;热爱教育事业,具有高尚的师德素养。
2.恪守学术道德,坚守学术诚信,弘扬教育家精神、科学家精神。
3.具有良好的教育背景,具有博士学位,具备良好的国际合作与交流能力。
4.拥有与高水平大学(学科)同等职位相当的学术水平。
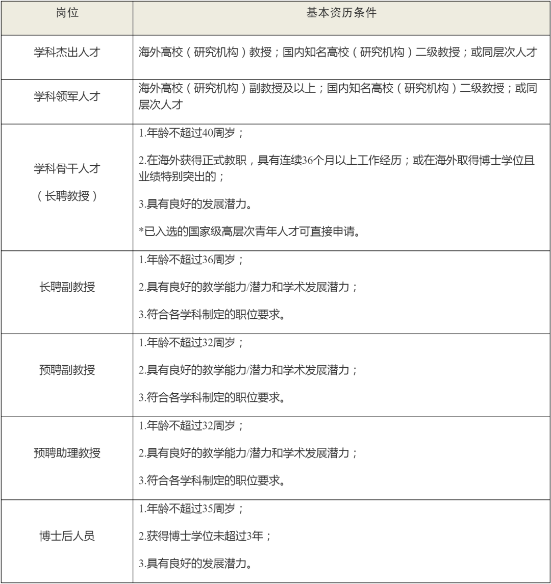
(三)具体职位的申报条件

(四)具体职位设置
以下职位,自发布之日起,至2026年6月有效。

学校常年受理学科骨干人才及以上“地大学者”岗位申请,具体待遇一事一议。

四、联系方式
(一)如有意应聘我校教师职位,欢迎您直接联系意向单位并投递简历,各教学科研单位联系方式如下。

(二)中国地质大学(武汉)人力资源部人才发展办公室
刘老师 027-67883720 张老师 027-67886385
rcb@cug.edu.cn并抄送至info@chinazhigui.com(投递简历邮件标题:应聘岗位名称+姓名+学历+专业+中国地质大学(武汉))
李老师 027-67884879
bhb@cug.edu.cn并抄送至info@chinazhigui.com(申请博士后岗位+姓名+中国地质大学(武汉))
欢迎访问人力资源部主页:http://rlzyb.cug.edu.cn/
(本招聘公告如有更新,请以最新发布的信息为准)