
—2025年—
嘉兴大学
人才引进招聘公告

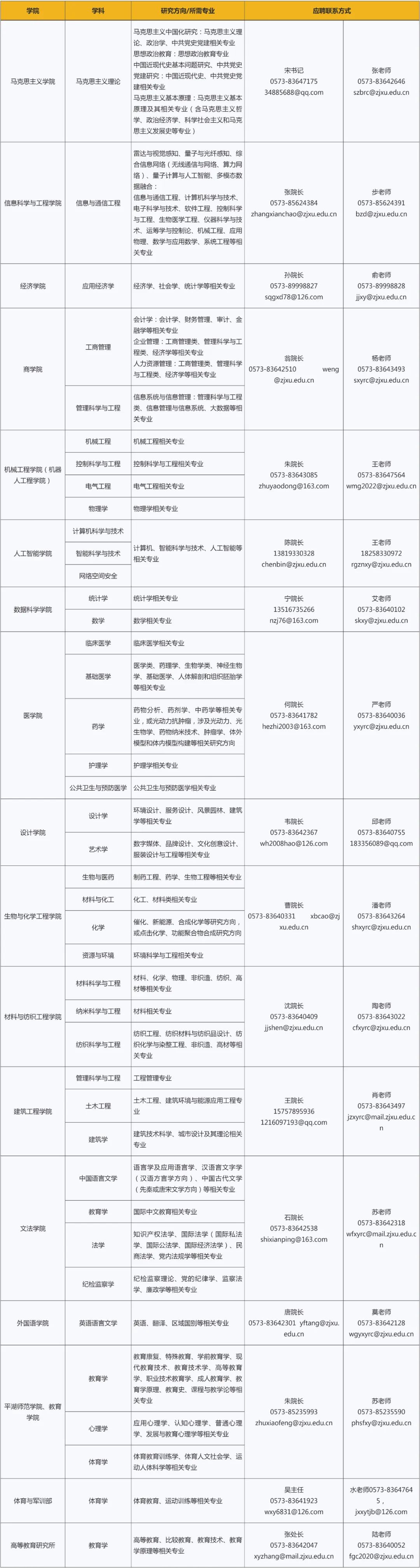
教学科研岗


学校建有梁林、平湖2个校区,占地面积1660余亩,全日制本科生、研究生和留学生18700余人,教职工1760余人。设有58个本科专业,其中:国家级一流本科专业建设点6个、省级一流本科专业建设点10个,通过国家专业认证(评估)专业5个,省级师范教育创新工程项目入选专业1个。拥有全职院士3人,柔性聘用院士12人,有国家级特聘专家、国家高层次人才特殊支持计划青年拔尖人才入选者、中国科学院“百人计划”A类入选者、教育部“新世纪优秀人才支持计划”入选者、中宣部“宣传思想文化青年英才”理论界人才入选者、省“钱江学者”特聘教授等一批高层次人才;有省级重点创新团队2个,省级教学团队4个;入选省顶尖人才计划专家2人。拥有省级一流学科7个,化学、工程学、材料科学、临床医学进入ESI全球排名前1%;硕士学位授权点14个。拥有教育部人文社科重点研究基地、省哲学社会科学重点研究基地、省重点实验室、省级工程技术中心等省部级以上科研平台17个。

学校秉承“方正为人 勤慎治学”的校训,正向着有特色、善创新的综合性高水平大学的奋斗目标迈进。竭诚邀请海内外优秀人才加盟,在嘉兴大学施展才华、共创事业!




注:以嘉兴市人才政策为准!









报名邮箱:jxxyrsc@zjxu.edu.cn、jxxyrsc@yeah.net并抄送至info@chinazhigui.com(发送电子简历请在主题注明“姓名+学历+职称+应聘岗位+嘉兴大学“)