首页
协会概况
协会工作
联系我们
单篇文章
智归科创中心
搜索
文章详情
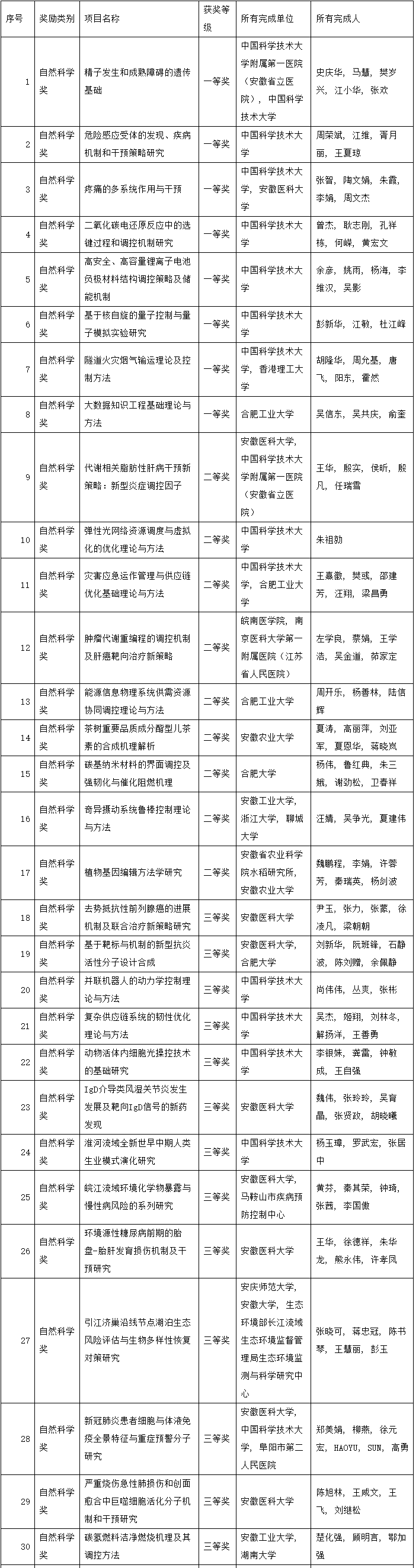
2023年度安徽省科学技术奖获奖名单公布!院士获重大成就奖,特一等奖42项
2025-06-04
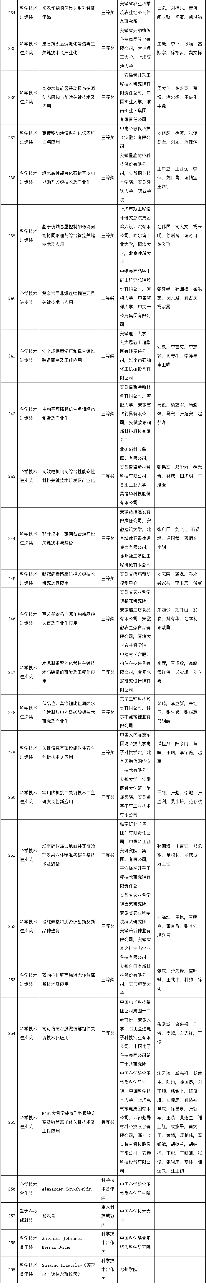
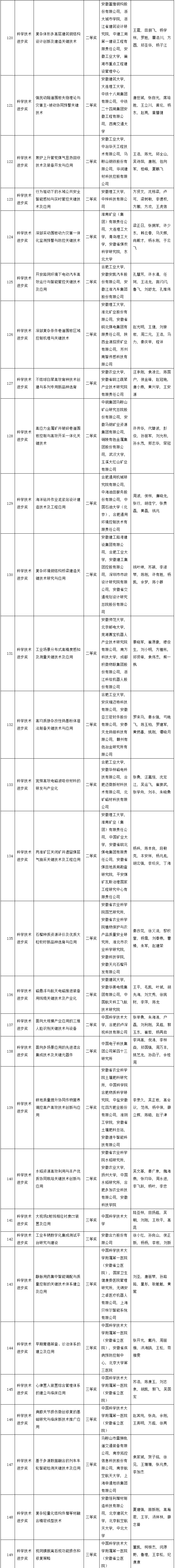
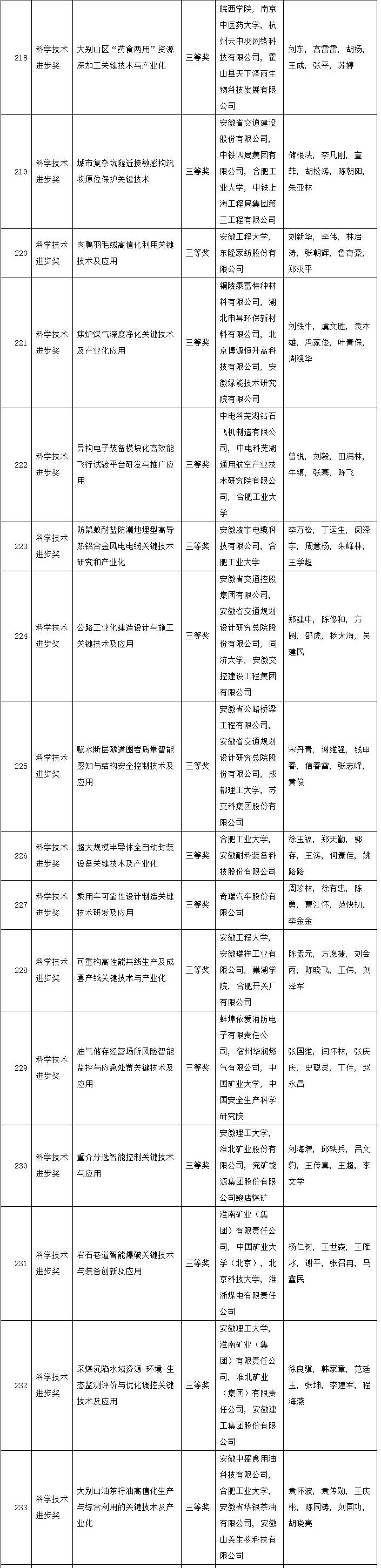
5月12日,安徽省科技创新大会召开,隆重表彰2023年度安徽省科学技术奖励获奖人员和组织。获奖名单如下:
本文
内容来源:安徽科技
行业资讯
下一篇:
这是最后一篇
上一篇:
这是第一篇
发表评论
登录评论
匿名评论
提交
提交